
公司简介
中建安装集团有限公司是世界500强第18位,全球最大投资建设集团—中国建筑旗下最具竞争力的专业公司,是中国建筑机电安装行业的排头兵,是中建集团在装备制造、智慧领域、基础设施等产业链发展的重要专业支撑力量。
中建安装始建于上世纪50年代,前身为基建工程兵。公司总部位于创新名城、美丽古都—江苏南京。坚持以新发展理念引领高质量发展,以专业化优势推进差异化工程总承包发展,逐步形成机电安装工程、能源化工及工业工程、城市发展更新工程、新型基础设施建设工程、市政环保水务、“中建装备制造”“中建电子科技”“中建轨道交通电气化”,提供“投资、设计、建造、运营”为一体的全产业链服务,具备了EPC工程总承包能力,综合实力稳居国内综合安装行业领先地位,盛有“铁军”的美誉。
公司现有员工8900余人,下设6家全资/控股二级子公司、11家二级分公司、1家工程研究院、5家境外机构,市场经营范围遍及长三角、珠三角、京津冀、东北、西北、西南等全国大中城市和国家重要投资发展区域,积极践行“一带一路”战略,进入东南亚、中东、北非、美洲等国际主流市场20多个国别。先后承建一批“高大精尖特”的重大工程:南京烷基苯厂、宁波禾元石化,深圳平安金融中心、广州新电视塔、上海环球中心、北京中国尊项目;南京禄口国际机场T2航站楼工程、重庆江北国际机场、南京南站;杭州国际博览中心、敦煌丝路国际会展中心,深圳会展中心等项目;徐州地铁1号线、青岛市地铁8号线、郑州地铁3号线;杭州七格水厂、中国国家博物馆安防工程、上海腾讯数据机房、珠港澳大桥的“一体化”智慧通关项目、中山大学智慧校园工程等,浙江恒逸(文莱)PMB石油化工、巴哈马希尔顿酒店、毛里求斯SSR机场扩建项目、巴拿马国家会展中心、马来西亚维泰医疗厂房项目等。
公司坚持“人才引领、价值创造”的人才强企战略,聚焦核心骨干人才培养,关注青年员工成长,成立了中建管理学院金陵分院,开设“军魂匠心”大讲堂,打造“筑匠计划”青年人才培养体系,开展导师带徒、青年军事锤炼营、优秀年轻干部选拔培养,加快企业人才梯队建设。
未来,中建安装将秉承中建信条和军魂匠心文化,向着“成为行业领先、国际一流的最具竞争力的专业化公司,成为支撑中建集团全产业链发展的一体化运营服务商”的战略目标大步迈进,努力成为具有全球竞争力的世界一流企业。
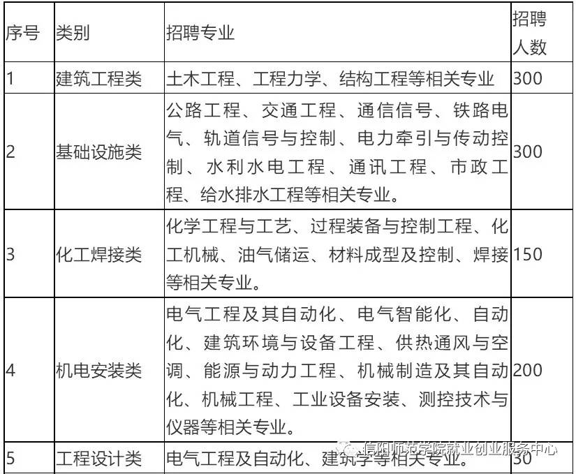
招聘专业


招聘要求
1、学历要求:本科、硕士、博士(包括外籍在华留学生及中国海外留学生)及暑期实习生;
2、成绩要求:成绩良好,专业课成绩无补考;
3、基本要求:吃苦耐劳、敬业诚信,乐于学习、创新实干,善于沟通、团结协作,有志于投身建造行业;
4、优先条件:中共党员,担任学生干部,获奖学金、荣誉称号,拥有实习经历、文体特长者优先。
薪酬福利
1、户籍待遇:办理南京、天津、西安、济南、深圳、广州等地户籍,符合条件的可办理北京、上海居住证和落户;
2、薪资待遇:提供同行业有竞争力的薪资待遇,基本薪酬、绩效奖金、区域补贴、远征津贴、执业资格证书补贴、交通通讯、住宿餐补、高校毕业生安家费、定期体检等。缴纳六险二金(养老、失业、工伤、生育、医疗、公积金,企业年金),享有企业补充医疗报销;
3、职业发展:年轻的工作氛围,公司中层干部“80后”占比30%,子企业中层“90后”占比50%以上。打造管理、专业序列多通道的职业发展平台,为员工提供广阔的职业发展空间;
4、休息休假:员工可享受带薪年休假、探亲假、婚假、产假(男士护理假)、陪考假、国家法定节假日等休息假期;
5、人才培养:推行“筑匠计划”青年人才培养计划,推进3年“匠星计划”、5年“匠才计划”、8年“匠领计划”;新员工入职开展“多岗位历练、全方位培养、进阶式发展”的人才梯队培养项目;
6、人才政策:根据南京、深圳、杭州、西安等政府人才引进政策,享有面试补贴、租房补贴、直接落户、人才安居等相关人才引进政策。
招聘流程
1、网申要求:登录中建安装集团有限公司校园招聘官方网站//hr.cciei.com.cn:8089/zp.html#/channel/01,或登录关注“中建安装招聘平台”微信公众号,将简历投递到子企业的相关专业岗位;
2、邮箱投递:以“学校-专业-姓名”命名邮件发送至招聘邮箱;
3、现场投递:携带标准简历,四六级成绩单,现场招聘会、双选会投递简历。
中建测评地址(网址://cscec.51job.com/):注册、报名、完成测评考试,面试时提供成绩单。在线测评分为一测和二测,其中一测注册完毕即可测评,二测是统一时间测评,具体时间请查看“中国建筑高校毕业生招收考试网”。
公司将结合线上、线下组织专业面试、总部复试。
组织签约前面谈,同意录用人员携带三方协议、就业推荐表、英语等级证书、学习成绩单原件等完成录用手续。
联系方式
招聘联系人:刘经理
联系地址:南京市栖霞区文澜路6号中建大厦人力资源部
联系方式:025-85726761
联系邮箱:[email protected]
西北、西南区域招聘联系人:李经理
联系电话:18729094720
简历投递邮箱:[email protected]
公司网址://inco.cscec.com/
校招QQ交流群:664096653